| নং | শিরোনাম | সেবার ধাপ | কার্যকলাপ |
|---|---|---|---|
| | |||
| ১ | সাংগঠনিক কাঠানো পুর্বতন ২২ জেলা | দেখুন | |
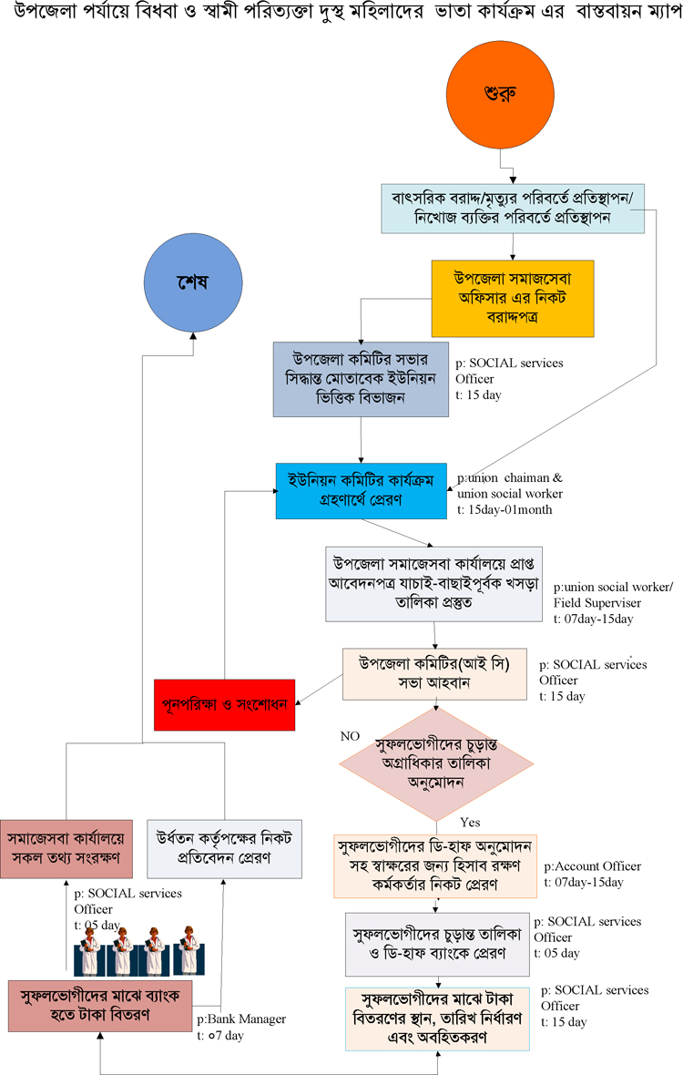
| ২ | উপজেলা পর্যায়ে দুস্থঃ মহিলা, বিধবা স্বামী পরিত্যাক্তা ভাতা প্রদান কার্যক্রম প্রসেস ম্যাপ | দেখুন | |
| ৩ | বে-সরকারী এতিমখানায় ক্যাপিটেশন গ্রান্ট প্রদান | দেখুন | |
| ৪ | অসচ্ছল প্রতিবন্ধী ভাতা কার্যক্রম | দেখুন | |
| ৫ | বয়স্ক ভাতা কার্যক্রম | দেখুন | |
| ৬ | এসিডদগ্ধ ও প্রতিবন্ধীদের পূনর্বাসন কার্যক্রম | দেখুন | |
| ৭ | পল্লী সমাজসেবা কার্যক্রম(আর.এস.এস) | দেখুন | |
| ৮ | নারী নির্যাতন প্রতিরোধ ও নারীর ক্ষমতায়নের মাধ্যমে সমাজে নারী পুরুরষর সমতা সৃষ্টির করর জন্য কাজ করা | দেখুন |